AWDPI推荐|HerRoom: AIGC视觉行动计划正式启动

feature-image





我们正在招募成员,

欢迎扫描文中问卷二维码,

报名加入我们😊

聚焦 AI+女性表达,

期待和你建造“她的房间HerRoom”




 为什么没有伟大的女性艺术家? 


1971年,艺术史家琳达·诺克林 (Linda Nochlin) 《为什么没有伟大的女性艺术家?》一文,在艺术史领域引起了广泛讨论。

这个问题,至今仍在回响。

为什么没有伟大的女性艺术家?

是因为女性缺乏表达的渴望吗? 还是因为,她们的创作时间被无形的家务所吞噬?

是因为女性缺乏天赋吗? 还是因为她们的天赋在“不够好”、“不重要”的自我怀疑中被反复消磨?

是因为她们不想进入“伟大”的艺术史吗?还是缺乏“入场券”?什么是“伟大”,这一标准的定义权,始终掌握在他人手中。

长久以来,无数女性的独特视角与创作冲动,就在这样的结构性困境中,被无声地搁置了。

久而久之,我们甚至习惯“沉默”。但实际上,女性真切的、承载经历与感受的经验和表达,本就不可替代,皆有其价值和意义。

过去,艺术创作的高门槛让许多创意难以落地;而今天,AI创作工具的普及,正以前所未有的方式,将创作的权利交还给每一个人。艺术,正在成为一个更开放、更包容的表达载体。我们相信,在这样的机遇下,将有机会诞生出更多“伟大的女性艺术家”。



项目介绍


VividLifes: 一个以“性别”为思考视角,以“艺术”为发声方式的实践社群。我们致力于搭建一个安全、包容、平等的交流场域,去激发女性的创作、回应那些让女性在表达之路上犹豫不决的困境。

  • 我们相信,女性的个人视角,拥有不容忽视的力量。你的经验、你的感受、你的故事,是独一无二的,值得被看见、被听见。

  •  我们相信,表达本身,就是一种行动。 每一次你为自己的感受命名、为自己的故事造像,都是一次对自我主体性的确认。

  • 我们相信,你的声音,亦是我们的回响。当你勇敢地表达,你不仅代表了自己,也让更多沉默的女性,有机会在你的作品中获得共鸣。

带着这份相信,我们希望,借着AI浪潮,和更多女性一起,激活自己表达的勇气和能力,发出自己的声音,勇敢探索未知,一起重新定义我们对“伟大”的标准


「她的房间 HerRoom:AIGC视觉行动计划」这是一个什么样的项目

*下文简称「HerRoom」

「HerRoom」是一个为期六周的女性AIGC视觉艺术表达创造营。我们希望以AI为“画笔”,通过创作、社群共学、导师赋能等相结合 的方式,陪伴你走过一条从看见自己、到学会以自己为方法进行创作的完整旅程。


在这间“房间”里,你将获得什么?

  • 一个新视角我们将引入女性主义艺术史的知识与案例,为你提供看待自我与世界的全新视角,让你的个人表达与更广阔的群体共鸣相连。

  • 一种新语言:我们将手把手带你入门AI视觉创作,让你掌握一套强大且易上手的表达方法,将脑海中的创意轻松变为现实。

  • 一群伙伴:你将收获一个由同频伙伴组成的“安全场”,在女性互相倾听、彼此支持的氛围中,摆脱表达顾虑,放心传递真实想法与感受,激发创造力。

  • 一组作品:你将在这趟旅程的终点,完成真正属于你自己的视觉艺术作品,作为你自我探索的珍贵见证。

  • 一个回响:你的结业作品将在我们为你搭建的线上/线下展览中呈现,让你的故事与世界相遇,获得更长久的生命力。


 我们将开启怎样的旅程?

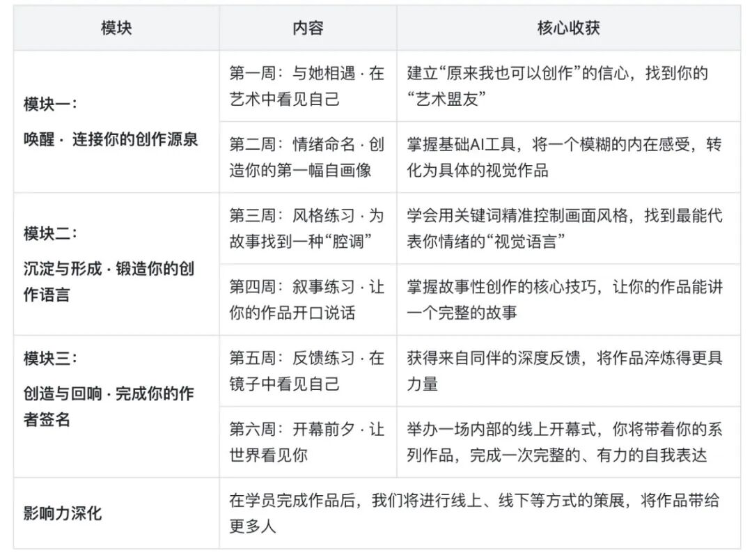
这不是一门美术课,这是一场自我发现的创作实践。你将跟随我们精心设计的三个模块,共六节课程,一步步进行自我探索与发现,并且将这些发现变成创造的动力与素材,在AI工具的支持下,完成自我表达。

  • 课程形式:线上直播(腾讯会议) + 社群共学 + 导师分享

  • 课程时间: 10月17日(或者18日)开始,每周一节,共6节课程

  • 课程大纲:

我们也将邀请优秀的艺术家创作者到课程中进行创作经验的分享,敬请期待!

*实际上课内容可能会根据上课节奏、学员状态与反馈、艺术家时间等有略微调整。项目前期皆为线上,后续策展部分可能涉及线下,本项目所有解释权归VividLifes


正课之余,我们还准备了课外活动

  • 姐妹观影趴:一起看艺术电影,和姐妹共同分享实时感受

  • 艺术大声说:无论是学习心得,还是艺术相关的吐槽,这里都欢迎你大胆开麦!

  • 灵感宝箱接龙:群内不定期放送讨论话题,爸妈再也不怕我没素材!

    ……


在这个旅程中陪伴你的她们




 邀请:加入我们,一起造“Room” 


我们正在寻找这样的你:

  • 你对周围的世界有敏锐的感受力,内心戏丰富

  • 你有一定的性别意识与批判精神,不满足于既定的游戏规则

  • 你对AI创作感到好奇,但面对各种技术平台五花八门不知从何下手

  • 你渴望拥有纯净的交流环境和展现自我的平台

  • 你渴望创作,也渴望表达

  • ……


报名流程

  • 招生名额仅限15-20位,以保证深度连接

  • 费用收取 本项目为公益项目,目前没有资助,因存在运营成本,我们对每位成员收取 100 元费用。一部分作为“防鸽费”,出勤满 4 节课并完成最终作品提交的,即可退还;另一部分用于线下展览共创以及运营所需费用,该部分的具体金额,我们将在报名问卷中收集大家的自主意愿。

  • 报名截止9月20日中午12:00 

  • 简历筛选与面试9月20日-10月7日期间陆续联系入选的伙伴面试

  • 面试结果通知:10月7日左右完成面试结果并且发送邮箱

  • 报名方式:扫描下方二维码或点击下方链接

    (https://rwtsk6l988.feishu.cn/share/base/form/shrcnLpcatIlUbzXz2JSzzT1H6b)


如果你准备好了,就推开这扇门吧

我们在这里,等你来造造“Room”

关于报名和项目有疑问欢迎扫描上方二维码进群,我们的伙伴将会为你答疑



【合作邀约】

本项目计划在课程结束之后,

为成员的作品举办不同形式的线下展览,

如果有线下空间感兴趣,欢迎在后台联系我们,期待~


VividLifes 希望成为一个以“性别”为思考视角,以“艺术”为发声方式的实践社群 。我们致力于在安全与共情的场域中,激发个体经验的深度表达,也倡导多元的观点碰撞,并通过这些个体经验的公众表达,打破偏见,拓宽边界,构建更加包容的社会环境。


内容撰写|镘颖、汀帆

推文编辑|橘子、空中飞人

文章审阅|VividLifes团队


微信推送机制调整了

有的朋友收不到VividLifes的推送了

为了观看完整的展览

请点击“在看”并将VividLifes“设为星标”

帮忙点“点赞”,点“在看”

在探索“性与性别”多元叙事的路上,让我们彼此看见