Avoice推荐丨面对地铁等公共场所的性骚扰/猥亵,我们能做什么?

以下文章来源于多多益善 MoreforGood ,作者临时加更的

分享有意义的愉悦感的播客。



本期是《多多益善》的临时加更。
2025年 4月8日,上海地铁1号线车厢内发生了一起猥亵事件。
4月8日,晚高峰的上海地铁1号线车厢内,一名男子对一名女乘客实施了猥亵行为,随后被女子及周围乘客发现、录制视频,并报警。
4月9日,上海市公安局发布通报,确认该男子已被行政拘留。
4月10日,网络上出现不实信息,声称该男子和受害女子相互认识,并相约实施行为以获取流量。
4月11日,上海市公安局发布通报,澄清了该说法是谣言,造谣者将被依法处理。
不出意外地,网上的讨论依然充斥对于女乘客的容貌、穿着的攻击,对于男子的家庭、工作的信息披露,以及对该男子所谓“社会性死亡”的共情;更不乏各路男权自媒体通过这个事件起号。
这不是一起为了博取流量而相约实施行为的演出,这不是一起社死事件。
这是猥亵和性骚扰。这是一起在公共场合实施的、需要被广泛关注和讨论的性骚扰事件。
与此同时,几乎我们身边的每一个女性都曾经遭遇过性骚扰,有些在公共场所、有些在密闭空间;有些是咸猪手、有些是露*癖、还有些是令人作呕的言语骚扰;有些来自陌生人,有些来自熟悉的朋友、甚至亲人。
我们需要更多地讨论性骚扰,大声地讨论性骚扰,让它不再可以被其他话题所分散,不再可以被其他人颠倒黑白。
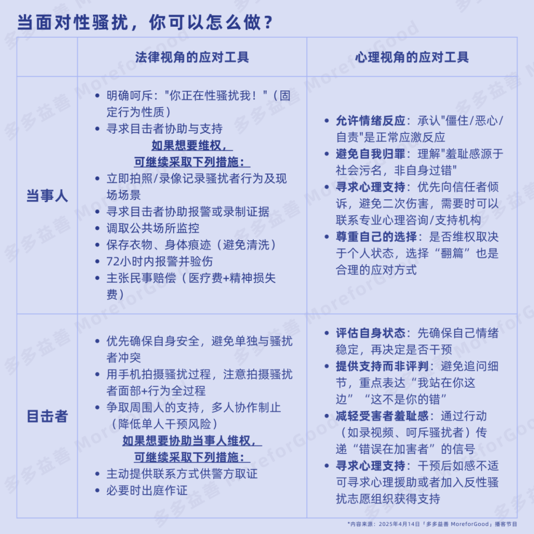
本期《多多益善》,我们邀请了一名专长处理性别暴力的法律工作者和一名有十余年从业经验的心理咨询师,探讨当我们面对公共场合的性骚扰时,作为目击者或者受骚扰者,我们可能会有什么反应,以及我们能做什么。

*长按图片可以保存两种应对工具
通过以上两种学科视角、两种身份立场,我们希望:当你面临被骚扰时,千万不要自责;如果你是目击者,请勇敢站出来。
就像是这起事件中的黄衣女生一样,
说出“姐妹,我陪你去”。
《消除工作场所性骚扰制度(参考文本)》
第二条 “本制度所称的性骚扰是指,违反他人意愿,以语言、表情、动作、文字、图像、视频、语音、链接或其他任何方式使他人产生与性有关联想的不适感的行为,无论行为实施者是否具有骚扰或其他任何不当目的或意图。”
第七条 “本单位工作场所内禁止包括但不限于以下行为:(1)以不受欢迎的语言挑逗、讲黄色笑话、向他人讲述个人性经历、不受欢迎的称呼等;(2)故意触摸、碰撞、亲吻他人敏感部位,不适宜地展示身体隐私部位或在他人周围对自己做涉性的接触或抚摸;(3)以信息方式给对方发送或直接展示色情、挑逗文字、图片、语音、视频等,如微信、短信、邮件等;(4)在工作场所周围布置淫秽图片、广告等,使对方感到难堪;(5)以跟踪、骚扰信息、寄送物品等方式持续对他人表达、传递含性暗示的内容;(6)其他性骚扰行为。”
电影名称:《初步举证》
小旺的联系方式:[email protected]
注:小旺目前并非执业律师,相关沟通并非法律咨询服务,而是小旺作为一名女性法律工作者,希望提供的力所能及的帮助。
晓白咨询师的工作微信:mayfelicity,如果有需要的朋友可以查找添加
请在小宇宙平台-本期节目中查看

收听本期节目
方式一:「扫下方二维码收听」

方式二:点击文章底部左侧「阅读原文」跳转
本期节目制作团队
主播:楷楷
公益人朋友:小旺、晓白
剪辑:佳哥
Logo设计&校对:江老师
特别致谢:落雁、张芸、小沼
小红书:楚欣
微信公众号:江老师、楷楷、弹弹
BGM:
片尾:Till it happens to you - Lady Gaga
注:Lady Gaga为纪录片《狩猎场》创作了《Till It Happens to You》,该片聚焦美国大学校园性侵问题。她结合自身遭遇,为性侵受害者发声。


“ 希望你也可以成为我们的公益人朋友!”



