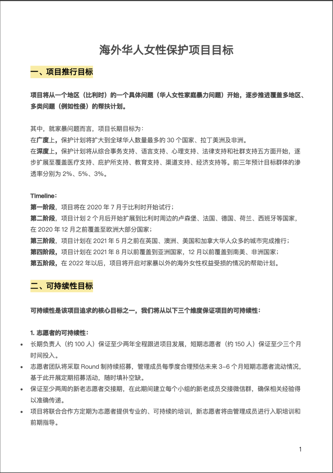
Avoice项目丨2020年7月正式接受比利时等国华人家暴求助


图片来源:GirlUp Noor
“……结婚一年左右,他就有了暴力倾向。逐渐地,他脾气变得暴躁,开始酗酒,经常对我谩骂、侮辱和殴打,时常半夜强迫我发生性关系。现在我身心受损、精神衰弱、难以入睡……
我在警局那边报过案,然后找了CAW的律师寻求帮助,但由于语言不通,每次沟通都需要翻译,根本不能及时解决问题。
记得有一天晚上已经快12点,他喝完酒又来,撵着我滚,外面下着大雨,我一个人在街头徘徊着,真的很绝望……”
—来自比利时的中国籍女士程瑾幸(化名)
撰文与排版 | Avoice Team

2020年3月,全球疫情蔓延期间,Avoice发起人在比利时了解到有许多受到家暴且需要帮助的中国女性。经过调查,受害者数量与情况比我们想象得更多、更严峻......
暴力、威胁、羞辱、歧视、折磨......
真相远比理想不堪
就在收到夏清安(化名)女士发来的求助信息前不久,她又一次受到家暴,找来的警察也在做了简单的劝说工作后就草草离开。
十年前,夏清安以留学生的身份来到了比利时,在此期间她认识了比利时荷兰语区的丈夫。那时的夏清安没有料到,这一段看似不错的“良缘”,实际却是厄运早早向她露出的獠牙。
“在比利时的这些年,我还是很怀念当留学生的日子,至少自己可以掌控。之后的家庭生活,跟了这样一个老外,苦不堪言……每次发生家暴找警察,警察的言语也让我深深感到作为一个异乡人的无奈,老外的思维总会站在他们那边进行思考,没人会考虑一个异乡女人的辛酸和艰难…… 但是这些苦,我始终不愿告知家人让他们担心,在哄着小孩入眠以后,所有的委屈和痛苦都只能通过泪水,埋在枕头里……”

图片来源:The Sunday Morning Herald
夏清安和施暴的丈夫共同育有两个还在成长期的孩子。三年前,她怀着女儿时,男人用拳头重重地在她脑袋上击打,她到医院检查,还惊动了警察。可是,这场以暴力为尊的游戏,却以法院判决男人被罚款两百欧元而荒唐落幕。
而灾难并没有停止它的喧嚣,夏清安因为一点小事就遭受暴力殴打早已成为家常便饭。
就在去年,她又被狠狠踹了几脚,尾骨撞到了柜子的抽屉上,剧痛伴随了她两个月的时间。
除此之外,男人还时不时会用bitch和whore这样的词汇来侮辱她,甚至逼迫她承认这是个事实。
“无数次,我都想带着孩子溜走,可是牵扯到换国籍的事情需要和他进行交涉,他绝对不会同意的……
我真的很想逃离这让我无比痛恨的日子,但迫于孩子还小,自己必须亲力亲为照顾,还没能出去工作,经济上不独立,暂时还是要依靠他……”
疫情的席卷更是加重了夏清安的困境,在面对反复无常的暴力伤害时,由于居家隔离和资源紧缺的限制,只能被迫和施暴者继续相处而无法逃离片刻。

图片来源:Unsplash
“这次疫情,由于中西方不同的思维,我也没少吃苦头,每次提醒再提醒,还是得不到尊重。现在居家隔离,我受到了他更加频繁和严重的家暴。我只能再次报案,但疫情时期警察更加繁忙,依然只是简单的劝说调解。在这个非常时期,我和孩子们甚至没有其他地方可以躲......”
家,本应是每个人的庇护所,然而对于遭受家庭暴力的受害者而言,却是危机迸发的暗巢。
全球疫情蔓延期间,失业率上升、心理焦虑和财务压力俱增、社区救助资源紧缺、社交隔离……种种原因都使家庭暴力成为一个无形的定时炸弹,在世界各地悄然引爆。与此同时,各地警方接手的家暴案件数量,以及后续处理的能力和效率都大幅下降,形成了危害多、庇护少的困难局面。

图片来源:centreforneweconmicstudies
家暴现象已足够令人扼腕痛惜,当这样惨痛的经历发生在一名在海外漂泊的华人女性身上时,则更让人恻隐。
在进一步的调查中发现,移民女性是家庭暴力的高风险人群,其中华裔女性的受害占比更高。
许多海外的中国女性长期受到家庭暴力和性暴力,因为语言、意识、文化、国籍、社交圈狭小等问题身处困境,求助无门。同时,疫情则更是加剧了各地针对海外华人的排挤和歧视。以上种种因素使然,海外华人女性成为了各类暴力犯罪的主要受害群体,但受制于客观条件,难以合理维权。因此,来自其他华人的帮助对于疫情期间遭受家暴的华人女性显得尤为重要。

图片来源:UN News
上述海外华人女性的经历揭开的只是冰山一角,接下来的数据或许能带你看见水面下更加汹涌的暗潮。
联合国妇女署关于女性暴力的报告中,针对80多个国家的调研数据显示,世界范围内,大约有30%的女性一生中遭受过来自亲密伴侣的肢体或性暴力;国家和地区范围内,遭受过来自亲密伴侣的肢体或性暴力的女性比例在23.2%至37.7%之间。
美国反家暴联盟(NCADV)统计数据显示,在美国,四分之一的女性和九分之一的男性遭受着亲密伴侣带来的严重肢体暴力、性暴力,以及伴侣跟踪导致的创伤后应激障碍、性传播疾病等。在英国,超过90%的家暴受害者是女性,此外83%的女性经历过10次以上的暴力犯罪。家庭暴力对女性的生命安全构成了巨大威胁。
在全球各地,华裔女性遭受亲密关系暴力犯罪的现象经常发生,在所有家暴受害者中华裔女性的占比最高。以2009年的纽约市为例,涉及移民的家暴案件比例在过去五年内从49%上升至62%;而全市的家暴罪行中,涉及华裔家庭更占70%,超过4000起。这种情况不只发生在纽约,世界范围内的华人女性都面临着这样的危机。
每一起曝光或隐藏的家暴事件背后,都是对受害个体长期的心理和身体伤害。海外华人女性在家暴中受到伤害的原因涉及家庭、社会、文化等方方面面,对其权益进行保护,需要多方共同努力,提供及时的帮助和持续的支持。


Avoice海外华人女性保护项目致力于消除性别暴力、促进性别平等,为面临家暴威胁的海外华侨华人女性提供及时、持续的保护和救助。
本项目源于2020年新冠疫情期间的一次国际调查研究,几位热心公益的中国留学生关注到疫情加重海外华人女性面临的家暴危险,自发组织起来与政府部门、海外华人组织、社会组织、行业专家等建立合作网络,联合青年公益力量,倡导大众对家暴困境中华人女性的关注和支持,帮助她们从家暴的受害者,成长为促进性别平等的倡导者和实践者。
2021年10月,本项目得到上海市华侨事业发展基金会支持,我们将努力共建“爱与平等的海外华人女性家园”。
项目在比利时开启试点,力图建立一个广泛有效的华人女性家暴救助网络。迄今为止,比利时试点项目顺利完成,并已将此项目模式推广至欧洲全部国家和北美部分国家。未来三年,项目将以北美、澳洲和东南亚为主要地区进行推广。

从家暴问题出发,帮助海外华人女性摆脱不安全、不平等的处境,逐步实现自我赋权,并通过社群形式实现互相扶持的良性循环。
左右滑动查看更多图片


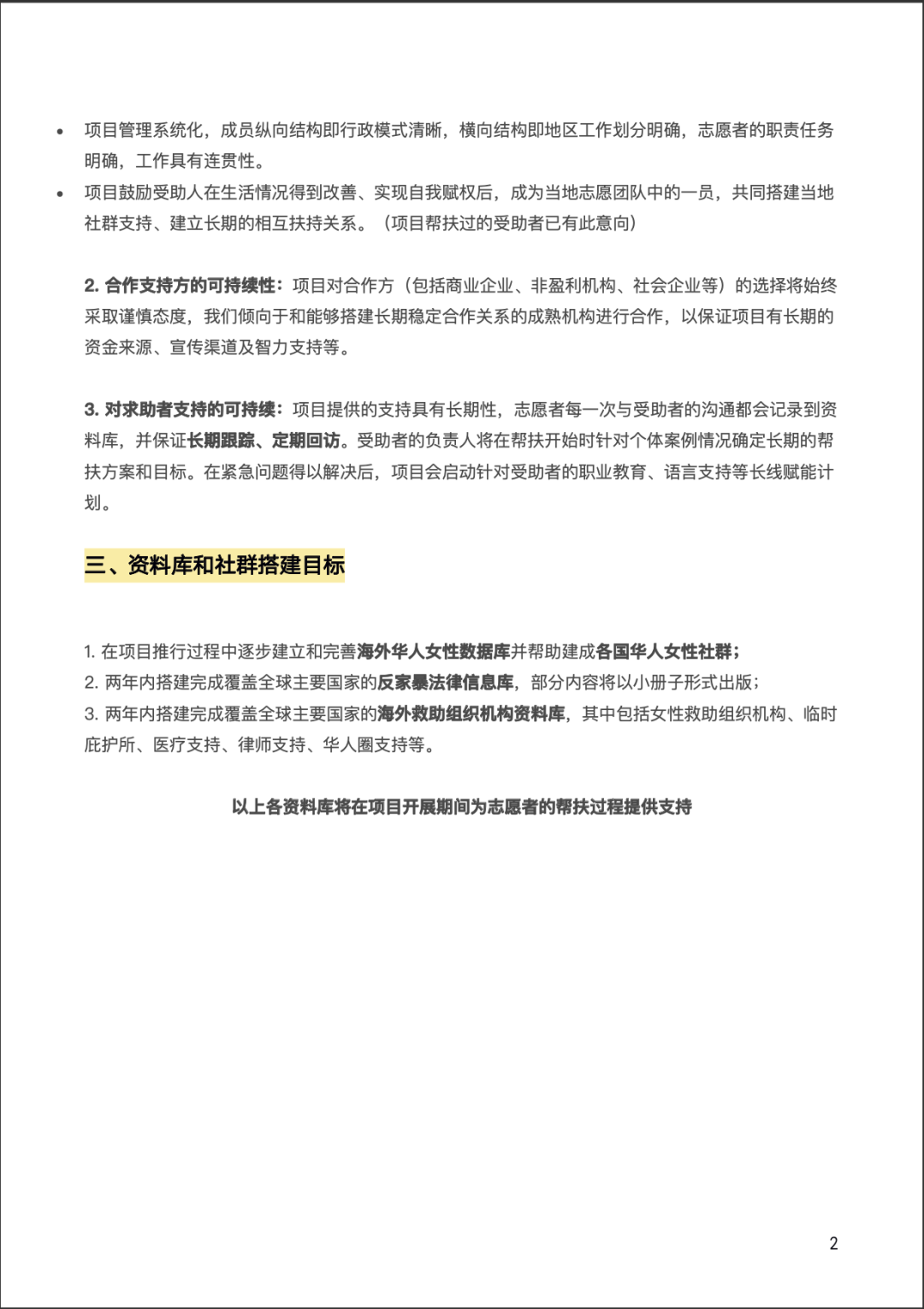
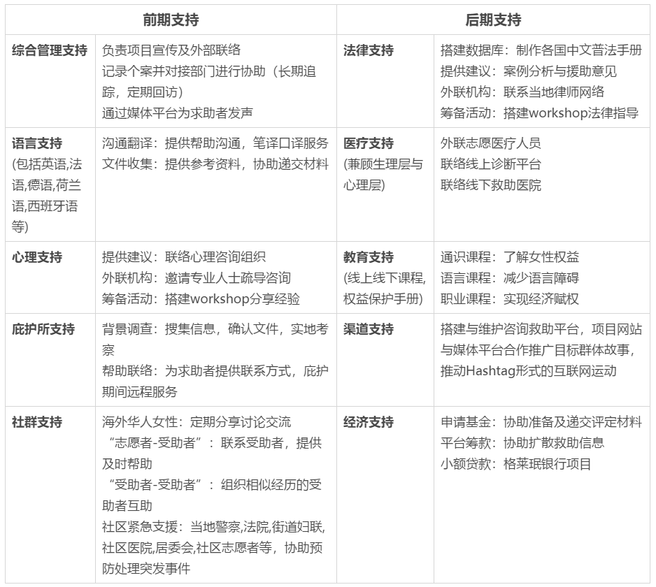
项目将分前、后期两个主要阶段,前期提供的支持将集中在综合管理支持、语言支持、心理支持、庇护所支持和社群支持五方面,后期将逐步建立并充实法律支持、医疗支持、教育支持、渠道支持和经济支持。

左右滑动查看更多图片


申请保护基本流程:
● 添加文末【需要帮助】栏“女性保护小助手”微信,请备注 地区和姓名(可昵称);
● 小助手按照各地区小组和轮班表,为求助者建立三人微信小群并安排一名综合管理处的负责人;
● 求助女性可在微信群中充分沟通自身情况和需求,对接负责人将为每一位受害女性制定短长期帮扶计划,并进行管理、记录、支持、沟通等工作。

----PROJECT PARTNER----
项目合作伙伴
橙雨伞北京市千千律师事务所
北京红枫妇女心理咨询服务中心
为平妇女权益支持
北京一个母亲心理健康服务中心
中国白丝带志愿者网络项目
同语彩虹暴力终结所
励媖高校Lean In College
Watson Institute
Viva la Vida
Impact Hub Shanghai
上海惠迪吉公益人心理关爱中心
有灵且美
新妈妈心理支持联盟
英国华人女性联盟UKCWC
中国青年网络CYN
清华大学全球共同发展研究院-地平线全球青年共同发展计划(Horizon Program)
----PROJECT PARTNER----
项目首发地比利时合作伙伴
比利时中华妇女联合会
比利时华人青年联合会
比利时华商丝路商会
比利时青田同乡会
比利时吃喝玩乐
凤凰欧亚
德尚DECHAMPS

特别鸣谢石墨文档对海外女性保护项目线上资料库的公益支持!

----NEED HELP----
需/要/帮/助
女性保护小助手微信号:Avoice-WomenAid
或扫描以下二维码:
请备注地区和姓名(可昵称)

项目已覆盖欧洲及北美的部分国家和地区,但即使您居住在除此以外的其他国家,也可以联系“女性保护小助手”,我们将提供力所能及的帮助。
----PROJECT COOPERATION----
项/目/合/作
个人、企业和组织机构沟通与合作请联系邮箱:
项目简称“Avoice ”取自Against Violence to Overseas Chinese Women Program (海外华人女性保护项目的英文名称),意为用女性之声传递发展愿景,用青年之声呼吁性别平等,以昭然赤心宣告人文理念,以不渝之志唱彻使命长歌,致力于将公益的万千发声汇入到全球推进性别平等可持续发展目标的万钧宏音中!
我们期望关注女性权益保护的您转发此推文至海外华人社群、微信朋友圈等平台。您的每一次传播都可能让项目触及到一位需要帮助的女性,您的每一次发声都可能是一位女性获得持续支持的起点。
众喣飘山,万里始航,Avoice项目全体成员将恪守初心,倾力帮助处于家暴困境的海外华人女性群体。


转载请联系本公众号
微信公众号:海外华人女性保护项目
微博:Avoice海外华人女性保护
知乎:Avoice华人女性保护
B站:Avoice华人女性保护
快手:Avoice华人女性保护
抖音:海外华人女性保护项目
Instagram:avoice_womenaid
领英:Avoice海外华人女性保护








