Avoice公益课堂 | 11月25日国际消除对妇女暴力日


11月25日国际消除对妇女暴力日

目录 |Contents
一、引言
二、正文
(一)节日的起源与简介
(二)2021年“国际消除对女性使用暴力日”介绍
(三)针对女性相关暴力行为之事实与数据
(四)相关活动与法律保护
(五)总结与预告
三、参考文献
Part 01. 引言

“我问你为什么要打我。你说你太愤怒了,你说你没有控制住,你说自己不是故意的,你说不就是一耳光的事,至于吗?”“不是的、不是这样的,当怒火来临时,你为什么会对我大打出手,而不是在街上随手拉一个人过来打?是因为在你的潜意识里就觉得我是可以被你打的,打我也没关系。而你知道你不能够打他,因为他是一个人,你会打我是你从一开始就把我当成你的发泄工具。”
——改编自印度电影《耳光》
世界卫生组织于2018年发布的数据证实,全球有三分之一的女性遭受过来自亲密伴侣或非伴侣的身体或性暴力,高达38%的妇女谋杀案由男性亲密伴侣所为,然而仅有不到40%的女性曾寻求帮助,不到10%的女性选择报警。
2018年,约有100名华人女性向伦敦唐人街的Chinese Information and Advice Centre慈善机构求助,咨询如何离开对她们施行家暴的丈夫。
据新京报于2018年援引的全国妇联数据,在中国4.3亿个家庭的门后,每7.4秒就有一位女性遭丈夫殴打,然而受害者平均遭受35次家暴后才会选择报警。
无关肤色人种,不分高低贵贱,在世界上一个个基于亲密关系组合而成的、被称之为“家”的地方,几乎每分每秒都在上演着一种存在已久的闹剧:
“家暴”
在暴戾通红的双眼下,有着失控坚硬的拳头,撕心裂肺的哀嚎,四下横飞的家什,零落破碎的无助,怒吼、呵斥、哭声、击打声……如此触目惊心的家暴场景越来越多出现在公众视野中,可残酷的现实是,对女性的暴力行为不止家暴,更与家内家外无关。
Part 02. 正文
(一)
节日的起源与简介
1960年的11月25日多米尼加共和国的独裁统治者拉斐尔·特鲁希略为排除异己、建立威信,残忍谋害了该国的政治活动家米拉贝尔三姐妹,于是在结束特鲁希略30年的独裁统治之后,为纪念这三只“永生的蝴蝶”,1981年7月,第一届拉丁美洲女权主义大会宣布把米拉贝尔三姐妹遇害的11月25日定为反暴力日,以纪念她们对强权和暴力的反抗,并帮助众多生存于家暴阴霾之下的女性把“家丑不可外扬”的羞耻转变为“坚决对暴力行为说‘不’” 的勇气。
1993年,联合国发表了《消除针对妇女的暴力宣言》,明确了“对妇女的暴力行为”的范畴——“即不论发生在公共场所或私人生活中,对妇女造成或可能造成身心上或性行为上的伤害或痛苦的任何基于性别的暴力行为。”《宣言》还指出,对妇女的家庭暴力是对妇女人权和基本自由的侵犯,是男女不平等的结果。
1995年,第四次世界妇女大会在北京举行,反家庭暴力也成为一大主题,并成为通过行动纲领中的一项重点内容。
1999年11月5日,由多米尼亚共和国提议,60多个国家支持,第54届联合国大会正式通过第134号决议,将每年的11月25日定为“国际消除对女性使用暴力日(Day For the elimination of Violence against Women)”,或称作“国际消除家庭暴力日“ ,节日旨在消除针对妇女的暴力行为,目的是作为一种机制来提醒各国政府有责任消除对妇女的暴力,这是为阻止悲剧发生而采取的全球行动。联合国大会的这一决定,既是国际社会多年来反对性别暴力的阶段性成果,也是进一步深入反对性别暴力的起点。
截至今日,此节日及其相关运动仍被世界各地的个人与组织用作呼吁、预防和消除暴力侵害妇女和女童行为的组织战略。
(二)
国际消除对女性使用暴力日
——2021年介绍
2020年,围绕着“国际消除对女性使用暴力日”的主题:
“橙色世界:资助、回应、预防、收集”
Orange the World:
Fund, Respond, Prevent, Collect!
联合国妇女世代平等运动(UN Women’s Generation Equality campaign)呼吁全球采取行动、弥补资金缺口,以确保为疫情期间的暴力幸存者提供基本服务,为改善对妇女和女童的救援服务,需注重预防和收集数据。相对应地,众多标志性建筑和地标将被染成橙色,以唤起人们对无暴力未来的需求。
与往年一样,2021年的国际日将标志着“反对性别暴力16日行动”的启动,该活动从每年的11月25日“消除对妇女的暴力行为国际日”开始,至12月10日“国际人权日”结束。
自1991年以来,活动由首届全球女性领导力研究所(Women’s Global Leadership Institute)的活动人士发起,有大约 187个国家的6000多个组织参加、参与人数达3亿人。该战略每年继续由妇女全球领导力中心(CWGL)进行协调,并被世界各地的个人、机构和组织用作一项组织战略,呼吁预防和消除对妇女和女童的暴力行为。
在疫情袭击之前,针对女性的暴力行为已是大流行且受到全球重视,可根据相关的正式报告对家暴行为的统计,数据出现有所减少的“假象”:例如危地马拉公共事务部妇女秘书处负责人表示,自疫情以来,危地马拉家庭暴力投诉数量从之前的日均150起降至每日55起,投诉数量的减少引起了更多的担忧,那是因为受害者更难通过常规渠道寻求帮助和获得支持。与外界的互动减少、经济的压力与人际距离的极端化,使妇女和女童在面临物质水平的骤降时,更容易受到剥削、虐待、强迫婚姻和骚扰。因此,近来有135个国家 为应对侵害女性的暴力行为而加强了行动与资源的投入,实则还需要更多。
2021年,作为反暴力日30周年纪念日,却又有所不同。以家庭暴力为主的针对妇女的暴力行为,伴随着全城封锁、居家隔离等防疫措施的持续实施而愈演愈烈。常闭的家门隔绝了病毒的传播,却也阻隔了受害者的呼救。新冠病毒的肆虐不但为人类的正常生活按下了暂停键,也使得各种发生于私密空间的暴力行为,难以为昭昭之宇所知。
据统计,全球家庭暴力案件总数相较过往同比增加20%,家暴的求助热线电话增加了5倍。除了疫情的影响之外,由于海地地震等自然灾害、战争冲突等人为灾害所造成的持续危机,全球侵害女性的暴力行为显著增加。维护女性的平等权利和消除对女性的暴力行为至关重要!
因此,在联合国的组织领导下,确定为2021年的国际消除对妇女暴力日主题为:“橙色世界:立即结束侵害女性的暴力行为!(Orange the World: End violence against women now!)”,重点关注于把危机相关、快速变化的环境与一切对侵害女性的暴力行为之间的连结。
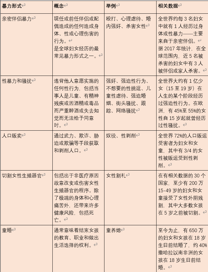
(三)
针对女性暴力行为的事实与数据
针对女性的暴力行为(Violence against women and girls, VAWG)作为全球最普遍、最持久、最具破坏性的侵犯人权行为之一,据不完全统计,在全球范围内约有7.36亿女性(约1/3)在其一生中遭受过亲密伴侣暴力、非伴侣性暴力或两者兼而有之,此数据还不包括性骚扰,且由于受害者沉默、施暴者逃罪、污名化和羞耻感等原因,难以实现全面的正式报告。
侵害女性的暴力行为不受公共或私人空间的限制,在世界各地普遍存在,涵盖生理与心理两种形式,主要包括以下常见类别:

针对女性的暴力行为在生理、心理上的后果会影响受害者一生的各个阶段,据相关研究证实,与没有经历过暴力行为的女性相比,经历过暴力行为的女性患抑郁症、焦虑症、意外怀孕、性传播感染和艾滋病的发生率更高,而且许多潜在健康问题甚至在暴力行为结束后会伴随受害者终身甚至下一代。
(四)
相关活动与法律保护
在联合国的重视与带领下,越来越多的人与组织重视针对女性的暴力行为,并自发地采取相关行动。
2015年,一项由女权主义代言、反对暴力的游行活动在美国大范围开展,由西班牙艺术家Alexsandro Palombo为8位好莱坞明星化妆为目光呆滞、浑身伤痕的家暴受害者,目的是号召女性打破沉默、反对家庭暴力,以行为艺术的方式提出自己的抗议。
家暴妆的背后是残酷的真实,通过怪诞、冲击的表现手法传达现实警惕作用。
除此之外,越来越多的大众也自发地采取行动,以表达女性遭无端暴力的无助和痛苦。2019年,在国外社交平台发起名为“我不想死” 的活动中,网友用9000多张照片讲述自身经历的、对孩子、对家庭造成重大创伤的故事。
我国于2015年12月27日的第十二届全国人民代表大会常务委员会第十八次会议上,表决通过了《反家庭暴力法》 ,并由中华人民共和国主席习近平签署第37号主席令颁布该法,该法也是中国大陆少数仅经二审“极速通过”的完整法律。
相关法律法规的完备,标志着公权力的介入构建起一套预防和处理的法律体系,家庭暴力不再是仅仅被认为个人家庭中的私事 。我国《反家庭暴力法》的出台也是历经磨难,由于中国特殊的历史文化背景,男尊女卑的观念难以一时从国人心中摒除,于是这决定了中国的家庭关系的特殊性和复杂性。
除此之外,于2014-2016年间,中国涉及家暴的一审案件数量约为95000件,其中99.9996%受害者为女性,可最终仅有3.96%的离婚判决书中认定为家暴行为。资讯像倾盆大雨般袭来,可最终洪水退去,真正收尾了结的又有多少?于是有人质疑“为什么在受到家暴时不说呢?”总之,《反家暴法》对于预防与控制家庭暴力的发生产生了极大的意义。
(五)
总结与预告
无论何种形式的暴力,对任何一种文化类型来说都不陌生,暴力如一片难以散去的阴云,长久笼罩于亲密关系之上。“女人存在,所以她们的声音可以被听到。”这句话来自纪录片《Woman》的开篇。在纪录片里,有着来自50多个国家的2000多位女性,不同年龄、肤色、族裔女性的面庞,或深或浅地讲述着女性间隐秘连接的命运。摄像机前,她们作为主体,庄严而不可亵渎,但是她们给出的每一段讲述,都是抛给镜头、给观众、给全社会一个问题:女性在这个世界上的处境究竟是怎样的?纪录片中的其中一个“她”,打破了最长的铁人三项吉尼斯世界纪录——游过100多英里,骑行过2000多英里,跑过700多英里,却始终无法直面那一刻的恐惧。

在这张看似坚毅的面孔后,深藏着一段不为人知的恐怖记忆,因为她是一个性暴力和人口贩卖的幸存者。
在不论发展中国家或发达国家,女性面临的种种痛苦与野蛮,普遍发生着。
在印度,一个女人深夜被枕边的丈夫泼硫酸致半张脸灼伤和失去一只眼睛,只因为结婚时嫁妆不够;在中东地区,女性不仅要躲避战火纷飞,还要实时提防遭遇性侵与暗杀的隐患;在看似已高度文明的欧美地区,人口贩卖地下组织依然猖獗。
很难想象这些仍然是发生在21世纪的事,但这就是事实。沉默使一切成为可能,暴力就在沉默中滋长。法律教女性发声与反抗,可并不是所有的求助都能被听见或被看见,在世界上的部分国家与地区,连保护女性的法律甚至都还未完善。

女性是家庭暴力的主要受害者,侵害女性的暴力行为根植于男女不平等的结构里。法国女权运动的创始人之一西蒙德·娜·波伏娃(Simone de Beauvoir,1908年1月9日-1986年4月14日)用存在主义的方式,曾提出女性著名的“他者”论:“我们并不是生来就是女人,我们是后来变成的。”正是在男性意识的主导下导致了女性“内在性”的形成,但是,父权主义的受害者不仅仅只是女性。没有天定的本质、没有决定的宿命,若要讨论男女之别,只有生理上的差异,两性的精神和灵魂是平等的,自然也没有了谁对谁使用暴力是合理的这一说法。
有时候,节日的制定是为了纪念与绵延当下的美好;而有时候,节日却只是为了提醒人们去做一些明明可以在平常同样能做的事,不必装作意义不凡的样子。
11月25日是国际消除对妇女暴力日,旨在呼吁预防和消除针对妇女和女童的暴力侵害行为,而全世界所期盼的,是有朝一日,每年的11月25日化为普通平凡且美好的一天。

因此,通过本篇文章,相信读者们已然对“国际消除对妇女暴力日”及其相关活动增进了了解,并且有了自己的感悟。但是,到底如何界定家暴行为呢?如若暴力行为真真切切地发生在人们周围或个体本身时,需要如何辨别与处理呢?为何现在有如此众多的求助途径,家暴现象却有增无减呢?各领域的专家们对此是如何解读呢?我能为此作出什么贡献呢?
欢迎关注本公众号和加入我们。
由国际青年志愿者网络发起的“海外华人女性保护项目”,致力于帮助遭受家庭暴力的海外华人女性、改善海外弱势女性群体生活环境,搭建起求助女性和各方资源的桥梁,成为她们坚实的后盾和温暖的避风港。我们强调目标女性群体的自我赋权,同时也提供 多维度的支持,涵盖语言、心理、法律、医疗、庇护所、渠道、教育、经济、采写发声、社群支持,延伸帮扶广度的同时,形成相互帮扶的良性循环。
(声明:本文部分内容援引自网络、媒体新闻及研究报告,文章仅代表作者本人观点。)
Part 03. 参考文献
1.International Day for the Elimination of Violence against Women
https://www.un.org/en/observances/ending-violence-against-women-day
2.UN Woman|Explore the facts:Violence against women
https://interactive.unwomen.org/multimedia/infographic/violenceagainstwomen/en/index.html#home-2
3.明星化淤青妆支持反家暴活动
https://lady.163.com/photoview/513O0026/90304.html#p=B9TDOHJD513O0026
4. 羊城晚报:全国10万份离婚判决书 告诉你家庭暴力的几个惊天秘密
https://weibo.com/ttarticle/p/show?id=2309351000194104437697226498
5. “Orange the World: END VIOLENCE AGAINST WOMEN NOW!”
https://www.unwomen.org/-/media/headquarters/attachments/sections/what%20we%20do/evaw/unite-campaign-2021-concept-note-en.pdf?la=en&vs=4835
文字 I Avoice Team
排版 I 西夏、徐嘉蕾
图片 I rawpixels

欢迎添加Avoice女性保护小助手微信:Avoice-WomenAid
Avoice期望关注女性权益的您能够帮助我们转发此推文至海外华人社群、微信朋友圈等平台。
您的每一次传播都可能让我们触及到一位需要帮助的女性,您的每一次发声都可能是一位受家暴的她获得长期援助支持的起点。点击在看关注我们,贡献自己的一点力量!
Avoice海外华人女性保护项目往期推文回顾:
爱无暴力
Stop Violence In Love
转载请联系本公众号
微信公众号:海外华人女性保护项目
微博:Avoice海外华人女性保护
知乎:Avoice华人女性保护
B站:Avoice华人女性保护
快手:Avoice华人女性保护
抖音:海外华人女性保护项目
Instagram:avoice_womenaid
领英:Avoice海外华人女性保护
邮箱:Av[email protected]





